媒介投放这行怎么样?
共 4013字,需浏览 9分钟
·
2022-02-09 17:32
这是我对于往期媒介工作的内容复盘,正文和操作在后面。希望看完能对你有所帮助,
我们可以这样假设,如果你喜欢的KOL有一天用了一个不错的品牌产品,并且这个视频/其他内容  把产品的特点说的很清楚,感觉挺好用(至少看起来是这样,Ps:特别是美妆),你点进去发现电商正在做活动,也不贵。然后你就购买了。   
作为媒介,基本的属性都有了。  1.商品 2.传播 3.平台 4.达人 5.内容 6.购买。
媒介投放:站在商家的角度,挑选平台,挑选KOL进行合作。完成转化并且达到某个roi。完成保底目标达成。 (各大平台都有带货方式,因为有了流量变现的方式,所以商家/甲方可以清楚直接的进行广告投放,然后通过数据监测,看到投放之后的“销售额”,也就是投入/产出比)
比如这个链接。
一般来说,用户完成购买的流程分下面几个步骤:  不同的内容平台看到“内容”-  点击链接跳转电商平台 - 完成购买。
我不知道看到这里你会不会点击购买(反正我是不会买的)。但这里就是媒介推广中很重要的一环。那就是内容,和“Kol”这个稍后讲。
你并不会完成购买。甚至可以给出理由。
1.看到我的“人设”并不是电商相关从业者,并且回答的内容也与电商无关。没有可信度。
2.你可能并不是我的粉丝,就算是我的粉丝。我的这篇回答并不是围绕着这本书展开。打动不了你。
3.“知乎”这个内容平台的基本属性会偏“理性”,由一篇回答就产生购买欲望的冲动消费,这个几率会比较小。
本文略长,并且会持续更新。觉得有用的话不妨关注一下~
编辑于2021/3/24
这几天陆陆续续的看了很多回答,但是感觉大多数回答都是跟科普有关,甚至有很多回答都是解释相关名词,比如UGC,UV等等。离谱。
所以接下来是实际操作。
因为媒介投放是站在商家的角度进行资源的对接,所以跟普通用户浏览平台内容不一样。关注的细节更多。

星图下单会收取手续费,同时达人在发布视频中插入购物车链接,也会收取6%的佣金。 中间商赚差价 T T。其实各个平台都是这样。
正文:
1.关于“产品”本身的思考
媒介投放开始之前,首先要对于“产品”有个清晰的定位,不管目的是“带货”还是“引流”,带着“产品”思维进行推广对你会有很大的帮助。
首先对于产品,思考这两个问题:
1.我要投放的品,在这个平台的具体类目是什么? 
2.这个平台有无其他竞品投放,主打的卖点是什么?(强功效还是高颜值还是送礼必备blabla)
OK,不要考虑太多,贪多嚼不烂。更何况如果有一个卖点,甚至是宣传语能深入人心,就很成功了。
在投放端口,量最多的就是快消品-美妆个护,各类大牌和国产新锐层层博弈,想要看具体的案例可以直接搜索品牌名称。
程十安   YYDS!!!!!

个人建议在筛选里选出最近一个月发布,并且是带购物车的视频。能够快速了解投放达人。以及产品卖点。
 
2.关于平台的解读
每一个平台的用户特点都不一样,也许微博拳击手进入豆瓣发表的言论又不一样。因为每个平台的风向和玩儿法不一样,这里不过度解读。作为媒介,我们要对不同的平台了解,对于不同平台的用户了解。
虽然这是一个给钱就能上的网站,但是了解基本的平台逻辑还是OK的,但如果你想了解某一个产业,可以直接搜索关键词。比如“直播带货”“短视频”。类似的网站有很多。


(Ps:如果你对于这些有兴趣,可以私信我)

真正了解平台的大概玩法,对于平台的内容也有一定思路后,就要考虑下面两个问题:
1. 我们现在的预算是多少,投放策略是怎样?
一般策略是击穿某一个平台,多平台运营,社群渠道都会上。形成流量闭环。
大达人:粉丝多,黏性高,制作和对于梗的内容把控较强,通多抖+的投放能快速起量,并且有过带货经验,能够引导粉丝。但是预算高,并且如果翻车,很容易占掉太多预算空间。
小达人:粉丝少,粉丝黏性不佳,通过查看往期视频判断是否有带货经验,判断视频制作质量,后期对接植入内容要花费很多时间,预算空间足,甚至可以聊成纯佣合作。
2.怎么样找到达人或者MCN? 找到后如何筛选? 毕竟MCN也是中间商。
3.如何找到达人
方法一:在平台搜索直接竞品或者间接竞品找到达人是一个不错的思路,甚至可以放大类目词来进行检索,比如你要投的品是美妆个护,放大类目到快消品。
方法二:利用第三方数据监测工具来检索。



方法三: 也是用的最多的方式,那就是利用大数据算法自动推荐。固定时间固定地点刷类似的视频,让平台方给你打标签,给你推送类似的视频。(必须控制双手,信息流广告不要看,跳舞的妹子,变装的帅哥不要停留,直到刷到直接竞品/间接竞品,或者是其他生活的内容号,完成三连操作)
OK,找到达人后,对于达人报价和目标投放价位要有把控。一般为以下几个维度。

10w粉丝一般都会开通星图(10W以下没有权限),这个时候可以通过星图查看具体的数据,来判断是否值得投放。


(一开始我也会想,华为的P40那么贵对吧,粉丝也有购买能力,也有自己的要求,但实际情况就是某种程度上,通过这个维度进行筛选,投放的效率会更高,不排除达人的Iphone占比不高,但是粉丝黏性极强,内容好,并且能带货)
其中,达人的用户年龄是一个很重要的点,虽然现在18岁以下的用户也有不俗的购买力,也是建立品牌力的好时机,但是不同的平台,承担的投放需求不一样,在抖音端口的具体表现就是该年龄段的用户焦点都在颜值,变装,JK上,这样的达人就不太合适。
数据银行会对往期购买数据进行分析,谁才是你产品的购买主力军。然后在达人端口进行匹配就好了。
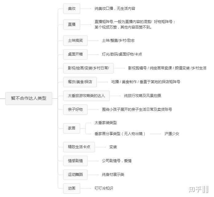
4.达人类型选择
虽然抖音没有对达人的视频进行分区,但我们可以就相关的视频推送进行分类。

一般来讲,生活区的视频最多。其中Vlog生活是植入大区。但是也要相关的达人进行分类,有利于之后的总结和提升转化。

所以我们的达人分类如上图所示,这个时候除了要思考那个分区的量多的问题,也要思考目前的宣发内容,哪一个分区更合适,举个例子。马上要过情人节/母亲节。那么相对应投放的达人肯定会不一样,对吧?
情人节,我们前置投放达人为情侣/夫妻日常,并且内容上以惊喜。礼赠为主,偶尔有反转。可以考虑适当的剧情号。
5.达人数据
当确认了预算花费和达人类型后,接下来对接达人,筛选达人。
一般大达人都会有电商数据。
举个例子,达人合作费用4W,往期一个月电商数据16W(就是销售额),但是挂车视频有8个(添加购物车的视频)。也就是平均一条视频卖2W。

这个时候你就要衡量一下最近他的粉丝评论或者视频播放量了。并且电商数据也有一个重要的维度,那就是客单。同样的例子,电商数据16W,单数5K。同时带过300元的商品和50元的商品,带货的6个视频,分析其中最好的一条。看是否贴合自己产品的客单。
本文略长,持续更新~  感谢你看到这里。
2021/3/29
工作时间休息一会儿。接着往下写。
6. 达人排期&投放策略
一般来说,能带货/数据好/内容好/粉丝黏性强的达人,排期很难确定。而且很烦的一点就是他们的合作价格老是在变动。) 
所以遇上心仪的达人早点确定排期吧。那么问题来了,投放的时候一般会根据时间来做相应的规划。并且电商活动一般会将时间前置。
举个例子, 11.11的电商活动,9月份电商那边开始报名。10月份投放策略就得在9月份前出来。并且10月份的投放确定预算后,还要确定达人量级和类别,进行细分。(不太清楚其他公司怎么做的,我们公司是这么要求的),如果是海外达人,比如XXX在美国,XXX在日本,这种MCN代理的机构账号,就要早早联系,毕竟现在的物流以及国外的情况不太清楚。总之对接完成后早早的安排寄品~
投放策略部分就要多多学习了,我现在也是半瓢水,就不误人子弟了。
老实说,因为媒介投放,新媒体运营,用户运营,社群运营等等互联网的新岗位都是随着流量走的。
用户在哪里,聚焦什么平台。这一切都会稍显滞后,因此真的没有什么学了套路就能出奇制胜沿用一段时间的。与其学套路,不如把时间学一些策略类的东西。(看书可能会比较无聊,推荐下面这个视频)
【公开课】耶鲁大学:博弈论(中英双语字幕)_哔哩哔哩 (゜-゜)つロ 干杯~-bilibili
7. 内容植入
一般来说,达人对于产品并无好的,且能用的Idea。写出来的脚本惨不忍赌 ),所以这个时候就需要你,耐心,耐心,耐心,耐心,耐心,的改他的内容。这个时候就需要你有一定的内容把控力了。
这个是同事对接的内容脚本。全程跟下来Battle无数回,因为还有第三方机构,所以跟UP本人全程第三方传话。看着都累。
内容是一个非常非常重要的环节,并且有专门的岗位。所以这一块打算专门来写。
一般来说,早期的新媒体运营技能分为四大板块:活动策划(线上线下) / 数据分析(电商/运营)/ 文案 (视频脚本 活动海报) / 资源整合 (BD PR 活动公关 对接MCN 跟进用户)。
新媒体运营在跑偏之后都会变的垂直。莫名其妙跟抖音视频的变化差不多(分门别类最后精准垂直),其中媒介投放的内容,说白了就是为了转化而生(卖货,变现)
之前有说,击穿某一个平台(意思是指,核心的卖点在某一个渠道有效传达),做媒介这一行的,应该不会不知道花西子,经常坐电梯的,应该也很熟悉...
花西子,以花养妆。东方妆奁。携手时代少年团.....
今天放风时间结束,明天见
 - - - - 2021/3/30
以下是别的回答:
媒介工作到底是怎么样的?有没有什么经验和方法可以分享?