姜萍入围的决赛结束,试题公布了
共 704字,需浏览 2分钟
·
2024-06-25 19:06
来源丨网络
北京时间6月22日24时,姜萍入围的全球数学竞赛决赛正式结束,据悉,共有来自全球17个国家和地区的800多名选手入围。接下来将进入专家组独立阅卷阶段。23日中午,“达摩院DAMO”微信公众号公布了2024阿里巴巴全球数学竞赛决赛试题。
决赛阅卷包括初评、交叉复审、最终核验等流程。决赛的五个赛道将按成绩分别评出金奖1名、银奖2名、铜奖4名以及优秀奖10名。总共85人获奖选手名单将于8月公布。
网友评论:
“字都能看懂,连在一起就变成‘天书’了”
“这考的是英语还是数学?”
一选手称:数赛决赛六道题
做了一道多就交卷了
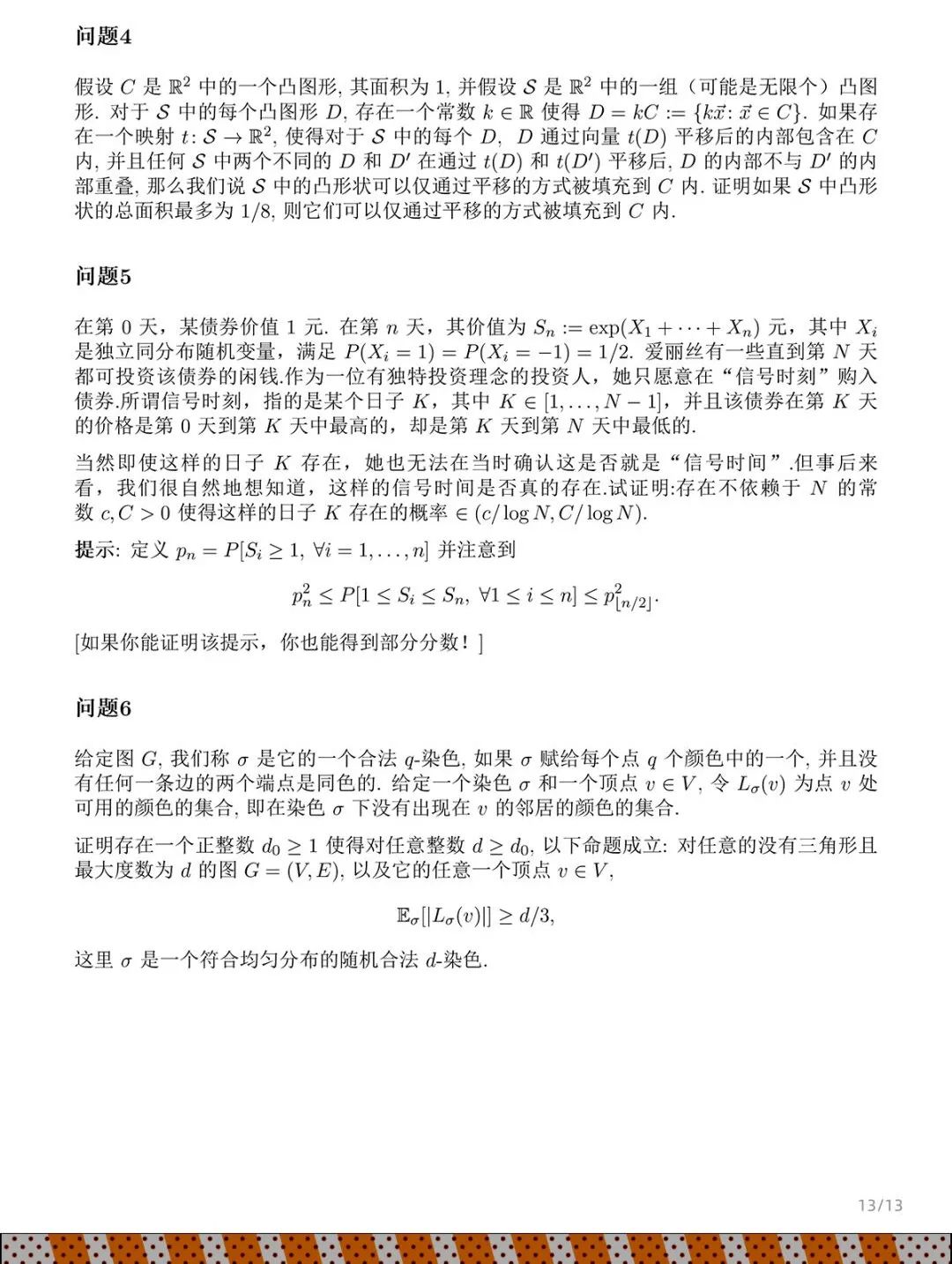
据悉,该全球数学竞赛决赛分为代数与数论、几何与拓扑、分析与方程、组合与概率、应用与计算数学五个赛道,题目包括解答题和证明题。选手可任选一个赛道,赛道一旦确定,不可改变。
6月23日,一名刚参加完决赛的选手向中新财经表示,决赛还是比较难的,主要是因为专业性太强了,大多数东西都没学过。在五个赛道中,他选择的是代数与数论,一共六道题(总分120分),他做了一道多就交卷了,只尝试做了和代数几何、数论相关的题目。相比之下,之前初赛的专业性低一些。
评论
