常用的短信群发平台有哪些?
共 11502字,需浏览 24分钟
·
2022-02-09 17:31
红枫叶短信平台简介
5、问:测试时短信中的签名时【红枫叶短信平台】,可以改成我们自己的签名吗?
一:新手指南
通过本篇文档,您可以快速了解红枫叶短信平台
通道亮点
全国全网覆盖、与工信部携号转网平台实时互联、数百条短信通道,99%高到达率、提供实时发送状态、回复可知、确保每一条短信3-5秒到达。
核心技术
企业专属短信通道、专线机房,支持大容量、高并发,电信级运维保障,实时监控自动切换、保障高到达率。覆盖全国多负载路由一次接入永久稳定。
平台优势
红枫叶平台专注于为企业提供最便捷、专业、稳定的短信群发平台,经过数年的积累,红枫叶已拥有4家分公司,员工人数近100人,红枫叶平台已聚集超过数万家客户。目前,已有超过10%的国内互联网500强正在使用红枫叶短信群发平台服务。
团队服务
十年行业经验,优秀客服7x24小时在线为您服务。
公司持有全国电信增值业务许可证,工信部核准运营资质、信任保障、完美支撑数万客户,数亿短信。
红枫叶短信平台专享通道特点
适用于同电子商务网站、企业内部管理系统进行整合,可应用于会员短信、促销短信、订单通知、快递跟踪、会员提醒等。
1:支持移动、联通、电信号码的发送 2:正规106网关通道
3:响应速度快,3-5秒可到达 4:自定义短信余额提醒
5:支持240个字的长短信 6:可设置手机号绑定(避免盗号)
7:自定义签名、自定义发送模板 8:三网通道,到达只需五秒
9:价格优惠,通道发送速度快 10:支持大批量短信发送
二:平台短信发送流程
免费注册
前往红枫叶短信平台>>(http://168.sms10001.com/register.html)免费注册账号,注册即送10+体验短信。
设置签名
短信签名是加在短信的开头,由【】加上您的公司名称或店铺名称的标识符,例如:【红枫叶短信平台】。签名管理>>
发送测试
选择需要的产品(验证码通知短信、营销短信等)发送测试,具体试用流程,请查看短信发送指南>>
套餐充值
根据短信量需求,选择合适的套餐充值,提供的所有套餐都是没有时间限制。一次合作终身服务!选择套餐>>
正式使用
现在,您可以体验红枫叶短信平台为您提供7*24优质服务!
三:平台短信应用场景
红枫叶短信 提供专业短信送达服务,包括验证码短信、通知短信、运营短信,覆盖三网,99%到达率。
1、验证码短信
1.1功能特性
全网唯一的一家提供验证码生成功能短信服务,验证码位数可配。三网合一的高质量专用通道,金融级安全保护;适用于注册登录验证、找回密码、支付认证等场景。
1.2 场景示例

2、通知短信
2.1 功能特性
提供通知类文字短信服务,三网合一的高质量专用通道,金融级安全保护;签名、模板配置简单,审核快速。适用于服务通知、物流通知、系统通知等应用场景。
2.2 场景示例

3、运营类短信
3.1 功能特性
提供运营类文字短信服务,三网合一的高质量专用通道,金融级安全保护;适用于会员服务、客户关怀、新品上线等使用场景
3.2 场景示例

四:短信服务指南-短信产品介绍
1、基本描述
短信服务(Short Message Service)是红枫叶短信为用户提供的一种通信服务的能力,目前支持验证码类短信、通知类短信、运营类短信、等事务性短信。
红枫叶短信具体有全网覆盖、3-5 秒可达、超高到达率、7*24 小时服务监控等优势。按量付费、阶梯定价,发送越多单价越低。
2、功能亮点
2.1:全网覆盖
移动、联通、电信三网,普通、106号段全覆盖。
2.2:99%高达到率
企业专属短信通道,多通道智能切换,保障高到达率。
2.3:发送状态可知
实时监控发送状态,及时发送反馈信息
2.4:主备通道
完备的监控和资源配置系统,主备通道规避风险。
3、产品架构

4、主要功能介绍

五:发短信指南
步骤介绍

注意内容
1.1 短信余额
账户所剩短信条数。红枫叶短信计费包括短信签名,70 字计 1 条短信费,超过 70 字则以 67 字每条计费,当短信中出现中文字符,则单个汉字、英文、标点和空等都算一个字。若余额不足可以点击在线充值。
1.2 短信内容
未充值用户暂时不支持自-定-义输入短信内容发送,仅支持免费试用10条模-板短信内容,点击“试用模板”点击发短信,输入号码,即可发送。充值用户不受限、可发送任意正规短信。
1.3 签名设置
a、“短信签名”可以是您的公司简称、品牌名或网站名,提交后需审核;
b、短信签名建议为应用名。若签名/模板内容侵犯到第三方权益须获得第三方的真实授权;
c、单个签名长度介于 2 到 30 个字符之间;
d、无须添加【】、()、[]符号,短信发送会自带【】、()、[]符号,避免重复;
e、各类短信签名一般在三个工作日内审核完成;
注意:如果未设置,可以点击签名管理>>
1.4 导入号码文档
a、导入的文件类型只能为txt,excel文档
b、文档中只能包含电话号码,请不要添加其他字符
c、txt文件一行只能一个号码
1.5 过滤重号
支持大批量手机号码处理,包括清除重号、去除非手机号、按不同条件导出到txt。用于大批量手机号码处理。
如果需要更详细的号码处理,推荐使用 '号码魔方' 详细内容可以了解 关联产品>>
1.6 清除错号
二次清除去除非手机号、去除错误手机号码。
如果需要更详细的号码处理,推荐使用 '号码魔方' 详细内容可以了解 关联产品>>
1.7 发送时间
支持定时发送,在你设定时间发送信息。平台通道开放时间:8:30-17:30。超过开放时间发送短信,第二天早上六点才能收到消息。
1.8 发送短信,发送测试信息
如果是会员,填好上述信息可以点击“发送短信”按钮,发送短消息。
如果非会员,填好上述信息可以点击“测试短信”按钮,发送短消息,测试短信到达速度。
1.9 清除消息
注意:若非必要请勿点击清除消息,它会将前面所填的所有消息清除。
2.0 注意事项
注意:发送短信前务必阅读注意事项
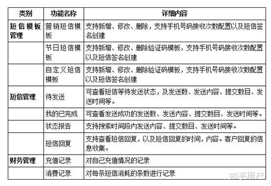
六:短信管理指南

短信管理分别有四个条目:待发送(短信正在等待发送)、我的已完成(短信已发出)、状态报告(每条发送信息的状态)、短信回复(每条信息的回复)。
注意事项
在栏目中可查看每条短信的发送时间内容以及发送状态。也可以了解到每条短信的回复内容。
这一栏目主要介绍的是发送完成的短信状态,如需了解、或反馈问题可点击右边中间在线咨询>>。
也可联系VIP客服:
小何:18773260069(微信同号)
QQ:2875751034
七:短信模板指南

1、 模版分为三种,营销模版、节日模版、自定义模版;
2、 红枫叶提供的模板短信由固定内容与多个变量构成,内容长度不得超过30 个字,一条模板短信中变量数量不限制,总字数限制 300 字内;
3、 审核通过的短信模版,重新修改模版内容后,在审核期间可以发送老的模版内容;
4、 每个应用中每种类型的短信模版分别可以创建 400 条模版;
5、 验证码默认有效时间为 10 分钟,单个手机号码短信接收次数为 10次,如需修改可在验证码模版类别中修改;
6、 '【红枫叶短信平台】'为平台系统默认提供的短信签名,在设置短信模板内容中不需要再填写短信签名。如需修改短信签名,可以通过短信签名功能修改;
7、 验证码模版和通知类模版的短信签名可选配,运营类模板必须配置短信签名,否则无法发送;
注意事项
这一栏目主要介绍的是发送完成的短信状态,如需了解、或反馈问题可点击右边中间在线咨询>>。
也可联系VIP客服:
小何:18773260069(微信同号)
QQ:2875751034
八:财务管理指南
有三个栏目:在线充值、充值记录、消费记录;
1、在线充值

红枫叶短信平台计费依托于运行商的计费方式,故红枫叶短信平台在统计用户短信条数时会先扣除用户的发送短信条数,当日统计出用户发送失败的条数,把发送失败条数补还给用户。
1.1 充值套餐
有多种选择可选:828条,2000条,5000条,1万条,2万条,五万条,10万条。如需购买更多更便宜价格,可与右方在线客服沟通。
1.2 付款方式
(1)微信支付:点击左方财务管理->在线充值->微信支付(在这之前选好需要的套餐)->点击生成微信二维码(按钮)
(2)支付宝支付:点击左方财务管理->在线充值->支付宝支付(在这之前选好需要的套餐)
注意:点击后会跳转页面,请注意收款方:湖南红枫叶广告传媒有限公司
(3)对公支付:点击左方财务管理->在线充值->对公支付(在这之前选好需要的套餐)
付款成功请联系VIP客服:小何
2、充值记录

可以查看自己的充值时间和充值套餐记录。详细可咨询右方客服。
3、消费记录
可以查看自己的消费条数和每条消息的消费条数情况。详细可咨询右方客服。
九:个人中心指南

有三个栏目:签名管理、修改密码、退出登录;
1、签名设置
点击新增就能增加你需要的签名
a、“短信签名”可以是您的公司简称、品牌名或网站名,提交后需审核;
b、短信签名建议为应用名。若签名/模板内容侵犯到第三方权益须获得第三方的真实授权;
c、单个签名长度介于 2 到 30 个字符之间;
d、无须添加【】、()、[]符号,短信发送会自带【】、()、[]符号,避免重复;
e、各类短信签名一般在三个工作日内审核完成;
注意:如果未设置,可以点击签名管理>>
十:关联产品指南
关联产品是公司自主研发的产品
短信群发APP(个人版)
详细可登录 短信群发APP
1 价格便宜
仅需36元可购买500条106短信,爽的不要不要的
2 精准群发
发送可选人群都是自己通讯录好友也能新增陌生号码群发
3 发送速度快
上百条106短信群发通道确保每一条短信5-8秒必达策略
4 定时发送
化繁为简,可提前定时发送各种节假日短信、祝福短信、婚礼邀请、开业短信等。
号码魔方
详细可登录 号码魔方
1、魔方可清除重号、非红枫叶号码手机号码等无效数据再进行短信群发,或电话营销,会节省大量的人力物力成本
2、 红枫叶私有云强大底层架构,承载红枫叶10年互联网运维实践,久经考验值得信赖。
3、10年短信服务经验,即时送达,保证稳定传输 10 亿条服务短信息。
4、一流的开发团队,10年自研专利级智能开发技术。
5、已通过国际双重信息安全权威认证的SaaS云服务厂商。
十一:常见问题解决-账号问题
1、问:如何注册红枫叶短信平台账号?
答:进入 '注册页面' ,输入手机号、短信验证码、密码、个人或公司名字、获取地址即可完成注册。
2、问:注册时手机验证,提示该号码已被他人验证了怎么办?
答:如果遇到这种情况时,说明此号码已经被验证过了,可以通过以下方式解决:
1) 找回密码,重新登录该账户;
2) 更换手机号码重新注册;
3) 联系在线客服。
3、问:如何登录红枫叶短信平台账号?
答:进入 '登录页面' ,输入您注册时填写的账号密码信息即可登录。
4、问:忘记账号怎么办?
答:若您忘记账户,请联系红枫叶短信平台客服人员为您处理。
5、问:忘记密码怎么办?
答:进入 '忘记密码' ,输入手机号、短信验证码。
十二:业务办理问题
1、问:短信使用时间有期限吗?
答:没有,一次充值,永久有效。
2、问:短信如何充值?
答:您可以登录后台点击左侧【财务管理】然后点击【在线充值】选择套餐在线充值,使用支付宝&微信付款;【对公支付】支持银行转账汇款,转账后直接联系客服提交充值凭证即可。具体事宜可询问右方在线客服
3、红枫叶短信如何收费?
答:红枫叶短信计费包括短信签名,70 字计 1 条短信费,超过 70 字则以 67 字每条计费,当短信中出现中文字符,则单个汉字、英文、标点和空格等都算一个字,费用为:0. 0428 元/条起。
4、红枫叶短信平台还有更高的套餐吗?
答:具体事宜可询问右方的在线客服
5、测试短信能返还吗?
如果测试不满意,可提供部分短信供测试,具体事宜可询问客服。
十三:短信使用前问题
1、问:在购买前你们的短信能测试吗?
答:可以,免费注册账户后,登录红枫叶短信平台,系统会免费赠送10+条测试短信。
2、问:短信发送字数有限制吗?
答:短信字数=短信模板内容字数 + 签名字数;
短信字数<=70个字数,按照70个字数一条短信计算;
短信字数>70个字数,即为长短信,按照67个字数记为一条短信计算。
3、问:短信模板是否有限制数量?
答:不限制。为了便于管理以及提升发送效率,请及时删除不用的模板。
4、问:支持短信群发吗?
答:支持,号码可以通过手动添加或上传文档的形式添加。
5、问:短信是怎么计费的?
答:按照实际使用情况进行实时扣除短信条数;短信提交成功即扣费;若提交失败,扣取条数返还。
6、问:短信发送时间段有限制吗?
答:有限制。优质短信通道开放时间8:30-17:30,实际使用时,请以不打扰用户正常作息时间为前提。超过开放时间发送短信,第二天早上六点才能收到消息。
7、问:短信的到达率如何?
答:验证码短信能保证100%到达。营销短信发送受客观因素或政策原因影响较多,没有一个通道可以保证 100% 送达。但红枫叶短信服务通过对接多条通道、动态智能匹配最优线路,能够保证 99% 以上的到达率。
8、问:三网(移动、联通和电信)都可以发吗?
答:是的,三网都支持,全网覆盖全国号码都可以发。
9、问:什么是短信签名?必须要加吗?
答:短信签名是加在短信的开头,由【】加上您的公司名称或店铺名称的标识符,例如:【红枫叶短信平台】。 根据电信基础运营商的规定,每条短信前必须附加短信签名,否则将无法正常发送。
十四:短信使用后问题
1、问:发送后收不到短信是什么情况?
答:在红枫叶短信平台查看发送记录,有无发送数据。如果没有,请检查 API 的报错,根据报错修改客户端代码或逻辑。如果有数据,依然收不到短信,则可能有如下原因:
(1)每天往同一用户发送的短信量超过了限制;
(2)往同一用户发送短信频率太快;
(3)该号码处在运营商黑名单中;
(4)用户手机号不存在、关机或者欠费停机状;
(5)被短信屏蔽软件拦截。
2、问:无法通过审核的原因是什么?
答:红枫叶短信平台有完善的文字过滤系统及人工审核流程,如果您的内容含有敏感词或者内容比较低俗,将无法通过审核,请及时修改短信内容。
3、问:怎么知道单条短信发送状态?
答:可在红枫叶短信平台短信发送记录中查看,或者通过调用接口进行查看。
4、问:为什么会收到重复短信?
答:(1) 检查您的程序是否重复提交的问题。
(2) 极端情况下,由于手机端未正确返回确认信号给运营商,造成运营商认为手机没有接受成功,尝试重试发送。请重启手机解决,必要的时候,取出手机卡,插入接受正常的手机接受完短信再插回原来的手机。
5、问:哪些情况手机号会进入黑名单?
答:(1) 之前投诉过运营商,如打过10086、10010或10000投诉的,可能会被运营商加入黑名单。
(2) 有过退订历史,如回复过含有T、TD、退订或取消等代表拒绝接收短信的指令。
6、问:手机号进黑名单了,如何解除?
答:联系客服解除黑名单,需提供账户和要解除黑名单的手机号。
7、问:短信发送失败,还是会扣费吗?
答:发送中止,条数会返回;如果发送失败,需要计费。
十五:短信签名问题
1、问:什么是短信签名?
答:短信签名是短信的前缀,在【】加上您的公司名称或店铺名称的标识符,例如:【红枫叶短信平台】。
2、问:怎么设置企业签名?
答:登录到您的短信后台->个人中心->签名管理->新增
3、问:短信签名使用注意事项
答:(1)根据中国运营商规定,每条短信必需添加签名标签。
签名格式为中文括号加里面内容,建议使用汉字,如:【红枫叶短信平台】,不能包括网址或者特殊字符。
(3)您设置好签名之后,签名会自动添加在短信开头。
(4)签名也会占用短信字数,请注意签名长度。
(5)签名若与公司不一致,请提供商标证明或者可以看出从属关系的应用证明
4、问:自定义签名怎么修改?
答:如果您要修改您的签名,需要联系您的客服,让客服替您修改。
5、问:测试时短信中的签名时【红枫叶短信平台】,可以改成我们自己的签名吗?
答:测试的时候只能用默认的模板和签名,充值后可以修改成自己的签名和模板。
十六:营销短信问题
1、问:营销短信发送时间段有限制吗?
答:(1)建议大量发送前请作小批量的测试;
(2)手动输入号码请用英文逗号或换行分隔;
(3)汉字、数字、英文和标点符号都算一个字;
(4)短信内容实际长度=短信签名+短信内容;
(5)如短信内容中包含网址,请在网址前后各加一个空格,以便手机能自动给网址加上超连接。
2、问:发送营销短信内容有限制吗?
答:(1)营销短信内容尾部要带上“退订回T”字样。
(2) 严禁发送危害国家安全,泄露国家机密,颠覆国家政权,破坏国家统一的;损害国家荣誉和利益的;煽动民族仇恨、民族歧视,破坏民族团结的;破坏国家宗教政策,宣扬邪教和封建迷信的;散布谣言,扰乱社会秩序,破坏社会稳定的散布淫秽、色情、赌博、暴力、凶杀、恐怖或者教唆犯罪的;侮辱或者诽谤他人,侵害他人合法权益的;尝试欺骗、骚扰他人的;我国现行法律、行政法规、政策禁止的内容。
3、问:营销短信的到达率如何?
答:营销短信发送受客观因素或政策原因影响较多,没有一个通道可以保证 100% 送达。但红枫叶短信服务通过对接多条通道、动态智能匹配最优线路,能够保证 99% 以上的到达率
4、问:支持同时发多个手机吗?
答:支持,号码可以通过手动添加,也可以通过上传文档的形式添加(支持Excel(.xls、.xlsx)及.csv、.txt格式。
5、问:短信发送为什么有时快,有时慢?
答:这个跟运营商的网络有关,例如节假日、春节、中秋节短信发送量大造成短信阻塞。再一个就是发送也有一个过程,大批量发送自然会有先后次序。
6、问:一条短信最长可发送多少个汉字?
答:一条短信为66个字符,1个汉字、1个字母、1个数字、1个符号都为一个字符。 最大支持300个字符,实际发送需超过300 ,请联系您的专属客服。【短信字数=短信内容字数 + 签名字数】
常用的短信群发平台推荐
苹果版 App Store


短信群发助手 群发短信软件 介绍
【下载量超千万次的】“短信群发助手”是工信部核准SP单位“闪信云”旗下的一款在线群发106短信的APP。主要面向全国全网用户提供,个人祝福短信群发、促销短信群发、会员通知短信群发、商业广告短信群发等,一触即发,注册成功即可106短信群发的APP。
“短信群发助手”能给客户提供哪二十一大好处?
1: [价格便宜]仅需36元可购买500条106短信。
2: [精准群发]可选自己通讯录好友,也能新增陌生号码群发。
3: [质量可靠]公司持有工信部颁发的电信增值业务许可证。
4: [闪电发送]上百条106短信通道,确保每一条短信5-8秒必达。
5: [即发即到]全国运营商都能收到您发的106短信。
6: [方便快捷]无需电脑,无需上传通讯录,下载APP一键短信群发通讯录指定号码。
7: [操作简单]会用微信,就会使用APP短信群发。
8: [不受限制]可一次性群发数千,数万,几十万条短信,因为是付费购买106短信。
9: [不会锁卡]摆脱个人用手机号码发送慢,还会被运营商锁卡的限制。
10:[签名前置]支持新增数百个签名,署名、产品名,落款等。让接受短信的手机号码,第一时间知道是贵公司或者个人发出的短信,与自己的手机号码发短信的效果是一样的。
11:[365天]均可发送短信广告,节假日更会延长发送时间,让群发不受限制。
12:[定时群发]可提前定时发送各种节假日祝福短信,定时发送开业短信等。
13:[备份功能]无需担心联系人丢失,备份小能手,通讯大管家。
14:[提醒功能]国家法定节假日均会提前推送,不错过每个节假日对客户的关怀。
15:[节日模板]各行各业广告短信模板。无需为短信内容操心,拿起手机选择模板,即可群发。
16:[再发一条]APP内可选择之前发过的短信内容+联系人,编辑新的内容即可群发之前发过的号码,亦可新增追加联系人发送。
17:[记录查询]扣费记录,发送记录,无任何多余收费,APP内一目了然。
18:[支付便捷]可选择微信,支付宝支付。
19:[温馨提醒]充值后会收到一条充值成功短信,短信内容含有操作明细,设置签名,等基础功能说明,任意回复短信后,即可收到高级功能,亮点功能操作说明书短信。
20:[网页群发] APP自带网页版,功能、信息、账号实时同步,更支持大批量导入陌生号码群发。
21:[人工服务]国内首家注册APP后即有客服对接服务,远程服务操作,避免误区,顺利使用好APP达到群发目的,省去任何繁琐的后顾之忧。

安卓版



应用介绍
短信群发平台 介绍 【下载量超千万次的】“106短信群发平台”是工信部核准SP单位“红枫叶传媒”旗下的一款在线群发106短信的APP。主要面向全国全网用户提供,个人祝福短信群发、促销短信群发、会员通知短信群发、商业广告短信群发等,一触即发,注册成功即可106短信群发的APP。
“106短信群发平台APP”能给客户提供哪二十一大好处?
1: [价格便宜]仅需36元可购买500条106短信。
2: [精准群发]可选自己通讯录好友,也能新增陌生号码群发。
3: [质量可靠]公司持有工信部颁发的电信增值业务许可证。
4: [闪电发送]上百条106短信通道,确保每一条短信5-8秒必达。
5: [即发即到]全国运营商都能收到您发的106短信。
6: [方便快捷]无需电脑,无需上传通讯录,下载APP一键短信群发通讯录指定号码。
7: [操作简单]会用微信,就会使用APP短信群发。
8: [不受限制]可一次性群发数千,数万,几十万条短信,因为是付费购买106短信。
9: [不会锁卡]摆脱个人用手机号码发送慢,还会被运营商锁卡的限制。
10:[签名前置]支持新增数百个签名,署名、产品名,落款等。让接受短信的手机号码,第一时间知道是贵公司或者个人发出的短信,与自己的手机号码发短信的效果是一样的。
11:[365天]均可发送短信广告,节假日更会延长发送时间,让群发不受限制。
12:[定时群发]可提前定时发送各种节假日祝福短信,定时发送开业短信等。
13:[备份功能]无需担心联系人丢失,备份小能手,通讯大管家。
14:[提醒功能]国家法定节假日均会提前推送,不错过每个节假日对客户的关怀。
15:[节日模板]各行各业广告短信模板。无需为短信内容操心,拿起手机选择模板,即可群发。
16:[再发一条]APP内可选择之前发过的短信内容+联系人,编辑新的内容即可群发之前发过的号码,亦可新增追加联系人发送。
17:[记录查询]扣费记录,发送记录,无任何多余收费,APP内一目了然。
18:[支付便捷]可选择微信,支付宝支付。
19:[温馨提醒]充值后会收到一条充值成功短信,短信内容含有操作明细,设置签名,等基础功能说明,任意回复短信后,即可收到高级功能,亮点功能操作说明书短信。
20:[网页群发] APP自带网页版,功能、信息、账号实时同步,更支持大批量导入陌生号码群发。
21:[人工服务]国内首家注册APP后即有客服对接服务,远程服务操作,避免误区,顺利使用好APP达到群发目的,省去任何繁琐的后顾之忧。

